景德镇陶瓷大学关于2026年艺术类本科招生专业省统考科类对应要求的公告
2025年11月03日
来源:景德镇陶瓷大学
用微信扫描二维码
分享至好友和朋友圈
分享至好友和朋友圈
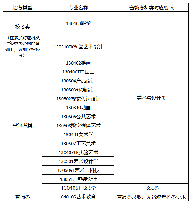
根据上级文件精神,报考我校艺术类专业的考生须按我校各专业与省级统考科类对应要求参加相应省级统考,各专业对应的省级统考科类要求如下:

请考生密切关注我校招生信息网(https://zs.jcu.edu.cn)后续发布的招考信息。