湖北:2026年艺术类专业省级统考表(导)演类(服装表演方向)考试报考须知
分享至好友和朋友圈
为确保我省2026年艺术类专业省级统考表(导)演类(服装表演方向)考试工作顺利进行,现将考生报考须知事项通告如下。
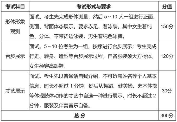
一、考试科目及分值

考试具体内容和要求详见湖北省教育考试院网站公布的《湖北省普通高等学校艺术类专业统一考试说明(试行)》。
二、报名及考试
(一)报名资格及流程
取得艺术类高考报名号并完成普通高考报名的考生,于2025年12月12日至14日(12月12日8:30开始,12月14日17:00截止),凭高考报名号及身份证号登录武汉纺织大学本科招生信息网(http://zjc.wtu.edu.cn),进行专业统考报名,填报相关信息并完成网上缴费。网报结束后,系统将自动关闭,未在规定时间内完成网上报名及缴费的考生,视为未报名,不能参加考试。
(二)报名要求
1.阅读须知:考生登录报名系统后,请认真阅读报名须知、填写说明和注意事项。
2.核对并填写信息:专业统考报名需调用考生高考报名时的基本信息,请考生认真核对是否为本人信息,并按要求完整填写其他相关信息。身体条件不符合要求的考生请慎重报考。
3.报名材料:考生上传才艺展示伴奏音乐(mp3格式,有音乐前奏的请取消前奏)、泳装彩色电子照片四张(包括全身正面、全身侧面、全身背面、脸部特写各一张),单张照片大小不能超过1M。上传的音乐和照片须达到上述要求,因上传不符合要求的音频和照片造成考试播放时出问题或影响评分,后果由考生自负。
4.网上缴费:考生完成信息核对和填报后,进行网上缴费,缴费成功后报名生效,如考生缴费不成功,视为未完成专业统考报名。报名成功后不按时参加考试则按弃考处理,不予退费。(考试收费执行鄂价费规〔2013〕215号文件精神,180元/人)。
5.打印准考证:考生报名成功后,可于2025年12月23日8:30至考试之前,登录武汉纺织大学本科招生信息网考试报名系统,自行下载打印准考证。
(三)考试流程及要求
1.考试时间:2025年12月26日至28日。
每位考生的具体考试时间以考生本人准考证上规定的考试时间为准。
2. 考试流程
(1)核验证件:考生须持本人身份证原件、准考证参加考试。
(2)集中候考:考生须按本人准考证规定的考试时间,携带身份证原件和准考证,至少提前30分钟到达考点,接受身份核验、虹膜核验和智能安检门对随身物品的检查,进入考场前请寄存通讯工具、电子设备及其他规定以外的物品,本场考试结束后凭准考证领回;考生通过虹膜核验(虹膜核验不能佩戴美瞳)后进入考场(考场指考点组织实施考试工作的整个区域,包括警戒线范围内的考室、候考室、考务办公室、洗手间、消防通道等),并在规定的候考区域集中候考。迟到超过15分钟的考生,视为自动弃考,一律不得进入考场。
(3)抽取考试顺序号:考生在入场身份核验时随机抽取考试顺序号。
(4)考试:考试分为两个时段,共设三个考场。
第一时段:12月26日,全体考生在第一考场完成形体测量。
第二时段:12月27日至28日,考生在第二考场参加“形体形象观测”“台步展示”两个科目考试,在第三考场参加“才艺展示”科目考试。
考生在武汉纺织大学南湖校区西二门广场内集合集中候考,按照抽签序号分组(10人为一组),由工作人员带入考场,考生进入候考室更衣。
(5)评分:各评委根据考生面试表现进行现场评分。考试过程中,如评委组认为考生的表演或表现内容已有充分的打分依据,主评委可提前作出暂停、终止等指令。
(6)离场:考生完成全部科目考试后,按照规定路线离场。
3.考试要求
(1)考生须按本人准考证上规定的考试时间提前到达考点,入场时进行安检、身份核验、虹膜核验、抽取考试顺序号,了解注意事项,等待考试。
(2)台步展示科目女生须穿高跟鞋,建议不穿长度超过小腿的长裙或长礼服,以免影响评委观测。
(3)各科目考试中,考生不可化妆,不得穿丝袜,不得佩戴饰品及美瞳类隐形眼镜,发式须前不遮额、后不及肩、侧不掩耳。
(4)考生除身份证、准考证之外,严禁携带手机等通讯工具、电子设备及其他规定以外物品进入考场;考场内考生禁止透露姓名、考号等个人信息,禁止出现任何有暗示性的言语行为。考试期间如发现携带、使用上述违禁物品者,将严格按照《国家教育考试违规处理办法》进行处理。
(5)请考生及时关注湖北省教育考试院网站、武汉纺织大学本科招生信息网的有关考试通知。
三、考试地点及乘车路线
(一)考试地点
考试地点:武汉纺织大学南湖校区(地址:湖北省武汉市洪山区民族大道纺织路1号)
特别提醒:为防止因交通拥堵耽误行程,请考生充分考虑当日交通状况,务必提前30分钟到达考点。
(二)乘车路线
公交: 583、538、572、811、810、590、586到民族大道武汉纺织大学站下。
地铁:2号线光谷广场站C出口,民族大道光谷广场公交站换乘公交到民族大道武汉纺织大学站下。
四、违规处理
对在考试中违规的考生及有关工作人员,将严格按照《国家教育考试违规处理办法》和《中华人民共和国刑法修正案(九)》相关涉考条款处理。
五、成绩查询与成绩复核
(一)成绩查询
表(导)演类(服装表演方向)考试成绩将于考试结束10个工作日后向社会公布,考生凭高考报名号和身份证号登录湖北省教育考试院网站查询本人成绩。
(二)成绩复核
1.成绩复核网上申请时间及办法
成绩公布之日起三个工作日内为成绩复核申请时间(最后一天17:00截止),考生可在规定时间内登录武汉纺织大学本科招生信息网,在报名系统中输入高考报名号和身份证号一次性提出申请,逾期不予受理。
2.复核内容
根据普通高校招生考务工作相关规定,复核内容包括考生个人相关信息、是否考生本人(面试视频)、录音录像是否清晰完整,是否存在漏评漏统,各科目得分合成后是否与提供给考生的成绩一致等。成绩复核不重新评阅考生答卷(面试视频),评分标准、评分细则的执行情况不属于复核范围,考生不得查看面试视频,违规考生各科目成绩不予复核。
3.复核成绩反馈
考生可于申请时间结束5个工作日后登录武汉纺织大学本科招生信息网报名系统查询复核结果,如果复核成绩与公布成绩一致,则显示无误;如果复核成绩与公布成绩不一致,则显示复核后的成绩。
成绩复核咨询电话:027-59367521
报名技术服务电话:027-59769924转分机9796